学校首页
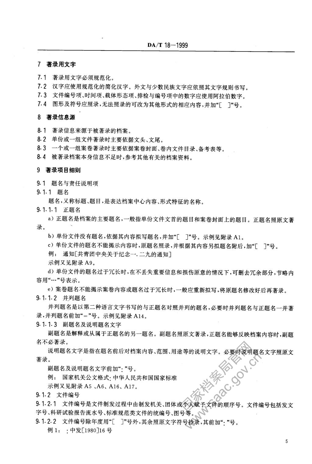
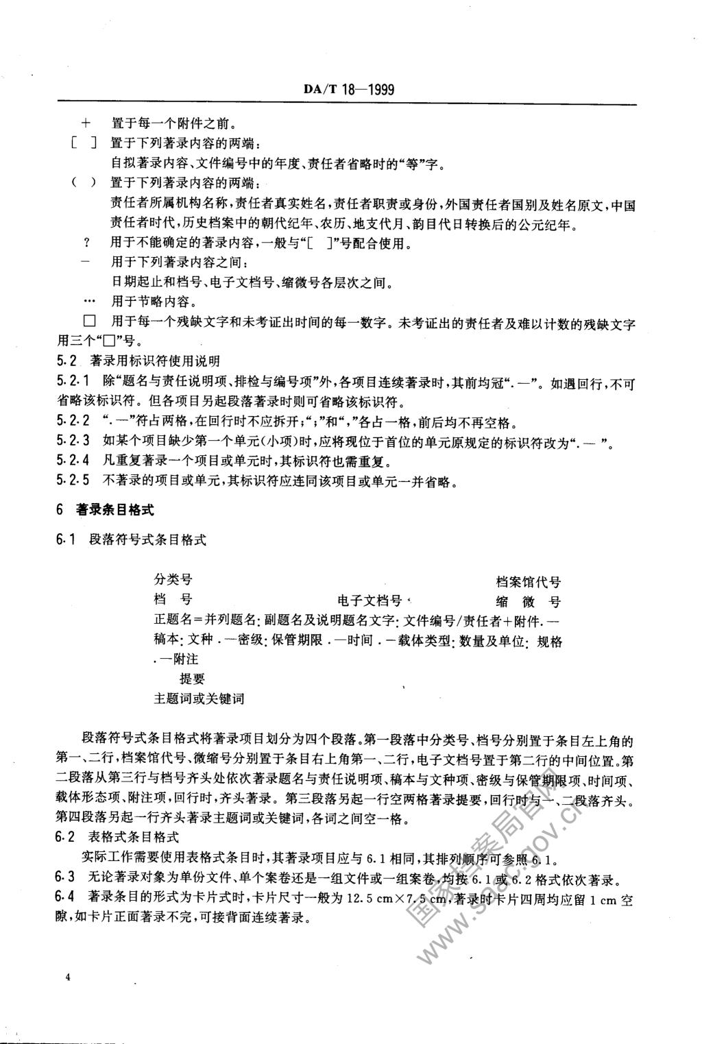
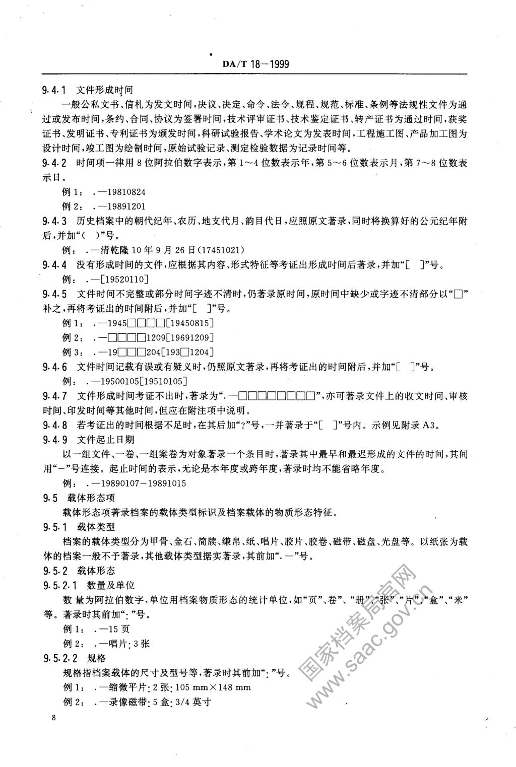
欢迎访问广西科技大学档案馆!
网站首页
部门概况
本馆简介
机构设置
联系我们
归档指南
归档须知
归档流程
软件使用
疑难解答
查档指南
查档须知
查档流程
疑难解答
法规制度
国家法规及标准
地方法规及标准
学校规章制度
档案编研
年鉴编纂
编研陈展
大事记
下载中心
2013年7月12日,广西科技大学大会揭牌仪式。
1984年12月3日,广西大学柳州分校、桂林电子工业学院走读部成立大会暨开学典礼。
1983年9月14日,广西大学柳州分校、桂林电子工业学院走读部第一期工程落成典礼。
当前位置:
网站首页
>>
法规制度
>>
国家法规及标准
>> 正文
DA/T 18-1999 档案著录规则(国家档案局)
发布者:
[发表时间]:2019-03-08
[来源]:
[浏览次数]: