我校启迪数字学院信息技术专业群获广西本科专业(群)及实验实训教学基地(中心)一体化建设项目立项
作者:启迪数字学院来源: 责任编辑:song发布时间:2018-04-02浏览量:

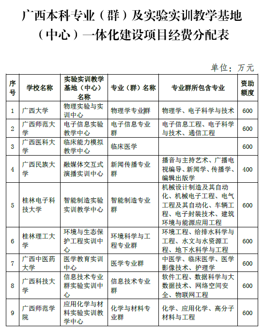
        近日,自治区教育厅下发了《关于做好2018年特色本科高校建设及高校教学质量与改革工程项目有关工作的通知》(桂教高教〔2018〕9号),我校启迪数字学院信息技术专业群获广西本科专业(群)及实验实训教学基地(中心)一体化建设项目立项,资助经费600万元。

                                                                                                     (部分获批项目截图)

单位 启迪数字学院 fbdw 宣传部

上一篇:研究生处召开硕士学位授权点评估工作会议

下一篇:医学院首届本科生主持大赛圆满举行

最新动态