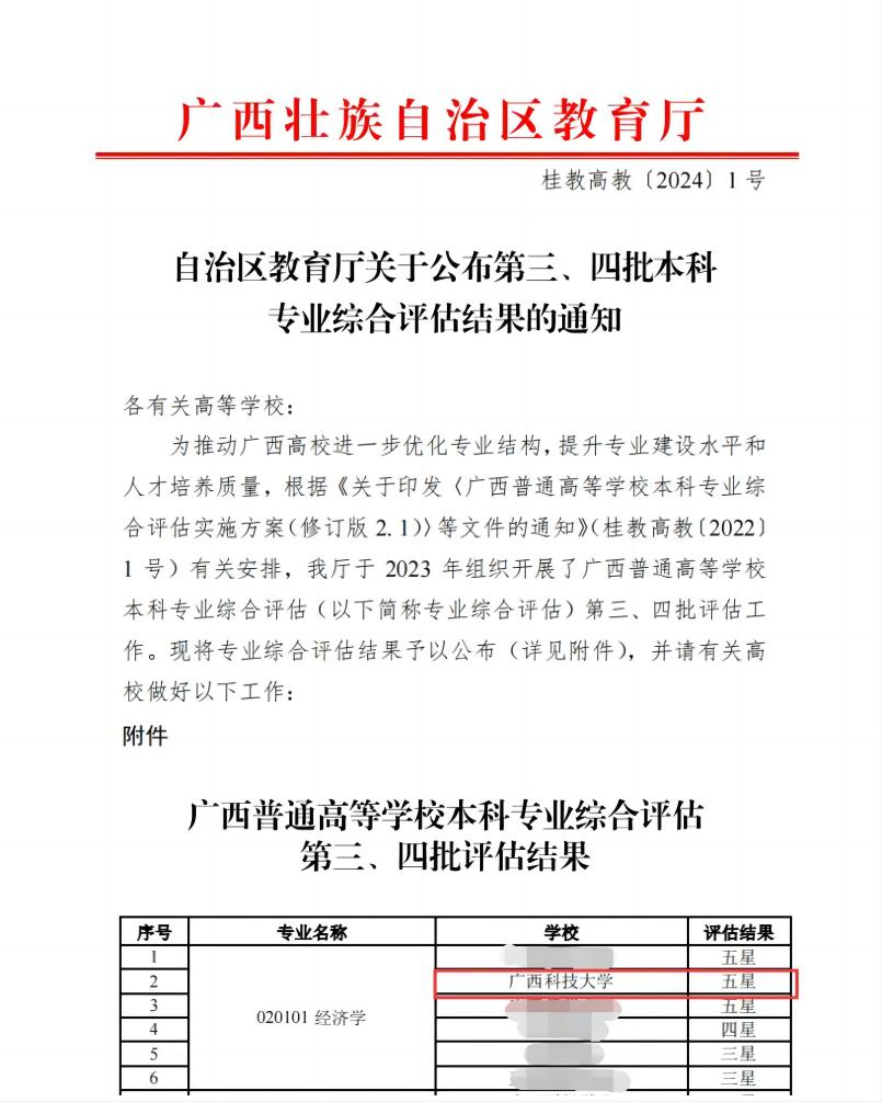
日前,广西壮族自治区教育厅正式发布《自治区教育厅关于第三、第四批本科专业综合评估结果的通知》(桂教高教〔2024〕1号文),广西科技大学经济与管理学院经济学专业以其鲜明办学特色、良好示范效应及突出引领作用,获评五星级专业。
经济学专业于2019年入选首批自治区级一流本科专业建设点,坚持以习近平新时代中国特色社会主义思想为指导,落实立德树人根本任务,立足“一心两翼三核”的应用型人才培养思路,构建进阶式实践教学体系和“科研--教研”联动机制,推动学科专业一体化发展,形成专业独特性;锚定智能制造、新能源汽车、螺蛳粉等地方优势产业,深入践行“大调查、大数据、大服务”助推地方特色产业发展,开创专业引领性;通过稳固人才培养基础,精心构建师资团队,围绕竞赛促能、科研聚能、数智赋能等核心要素,打造专业示范性。
经过多年发展,经济学专业在人才培养方案、师资配置、育人路径和培养质量监控等方面持续改革,取得显著成效:教师团队取得省部级及以上教学奖励10余项、省部级科研成果奖6项,建设省级教学团队3个和省级一流课程2门;主持省部级纵向科研课题20余项,发表高水平论文40余篇;主持自治区级及以上教改项目15项,主编或参编教材4本;指导学生完成省级及以上大创项目近60项。另有学生在全国高校商业精英挑战赛、“互联网+”大学生创新创业大赛、“挑战杯”大学生课外学术科技作品竞赛等比赛中获得省部级及其以上奖项超40项,公开发表学术论文20余篇,近50人次参与教师课题研究。
经济学专业获评自治区五星级专业,再加上同批获评的财务管理、物流管理、信息管理与信息系统3个四星级专业,以及前两批获评的4个四星级专业,充分肯定了经济与管理学院在专业建设和人才培养模式改革方面取得的良好成效。学院将以此为契机,深入推进内涵式发展,不断强化专业特色,提升教学质量,以实际行动为学校建设国内先进特色鲜明高水平应用型大学作出新的贡献。
