未来设计师·全国高校数字艺术设计大赛(NCDA)是入选《全国普通高校学科竞赛排行榜》,每年有超过1800所高校参与的国家级大学生竞赛。大赛秉承“设计为人民服务,培养未来设计师”的理念,强调艺术与技术并重、学术与公益并重,倡导可持续发展和绿色低碳设计,传承红色文化,助力乡村振兴;鼓励大学生积极参与创新设计,运用专业知识服务社会,拓展国际视野,培养团队协作精神,成为未来的主力设计师。
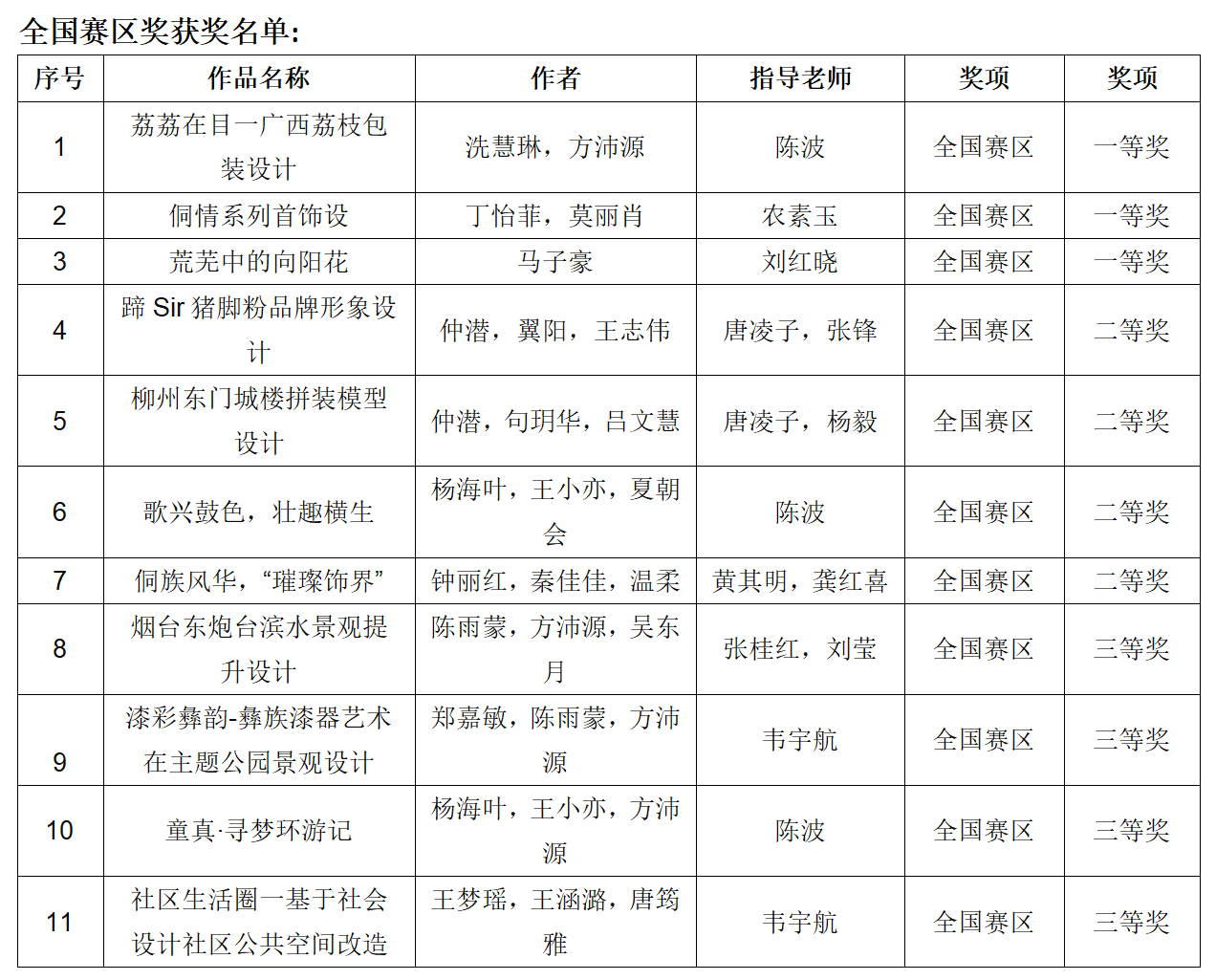
在今年举行的未来设计师·全国高校数字艺术设计大赛中,我院学生荣获全国赛区奖项11项,其中一等奖3项,二等奖4项,三等奖4项;荣获广西赛区奖项76项,其中一等奖20项、二等奖22项、三等奖34项。





本次竞赛吸引了全国众多知名院校的参与。在这样的高水平竞赛中,我院参赛学生展现了出色的设计能力和创新思维,他们的作品不仅体现了艺术设计的美学价值,更彰显了实用性与创新性的结合,充分展示了我院培养具有综合素养和实践能力设计人才的教学理念。
让我们以此次艺术设计竞赛取得的佳绩为动力,继续发扬我院追求卓越、勇于创新的精神,不断推动艺术设计教育的发展,激励更多学子在艺术的道路上勇往直前,创造更多的辉煌!