近日,我校广西糖资源绿色加工重点实验室科研人员联合中国科学院深圳先进技术研究院王国成研究员团队,在甘蔗渣木聚糖和废弃丝胶蛋白高值化利用研究方面取得重要进展,相关研究成果以题为“Development of sugarcane bagasse xylan modified sericin/gelatin composite hydrogel with synergistic inflammation regulation and osteogenesis enhancement”发表在纤维素领域国际权威期刊《Cellulose》。我校为论文第一署名单位,赖恩平副研究员与深圳市口腔医院白云鹏副主任医师为共同第一作者,并与中国科学院深圳先进技术研究院张圆助理研究员为共同通讯作者。

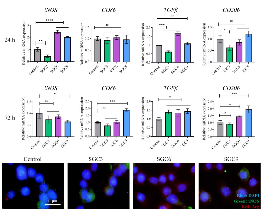
广西的甘蔗和蚕丝产量均位列全国首位。甘蔗制糖的主要副产物是甘蔗渣,蚕丝制丝的主要副产物是丝胶蛋白。目前,大部分的甘蔗渣和丝胶蛋白的利用价值和经济价值较低。针对这一类绿色生物质资源尚未充分利用的产业瓶颈问题,此项研究工作以甘蔗渣木聚糖、丝胶蛋白和明胶构建出改性复合水凝胶体系,用以解决传统明胶水凝胶在骨再生修复过程中难以调控关键免疫微环境等问题。该水凝胶不仅具有良好的生物相容性、热稳定性和溶胀性能,还能有效调控巨噬细胞向抗炎M2表型极化,并显著促进间充质干细胞的成骨分化,有望实现“炎症调节—成骨增强”的协同作用。本研究为甘蔗渣和丝胶蛋白在生物医药领域的高值化应用提供理论支撑,同时也为提升广西特色生物质资源综合利用价值提供新思路。

该研究得到国家自然科学基金、深圳市科技计划等项目支持,相关技术已申请发明专利,展现出良好的应用潜力。
论文链接:https://link.springer.com/article/10.1007/s10570-025-06932-x